为了更好发挥办公系统对武汉市发展和改革委员会日常运转的支撑作用,不断提高工作的科学化、规范化水平,武汉市发展和改革委员会启动建设办公信息化综合改造升级项目。
本项目采用“13641”架构,即一个基础支撑环境、三个保障体系、六个核心数据库、四大应用系统群和一个顶层综合平台。系统按照办公信息化综合改造升级项目建设要求,利用云计算、大数据、移动互联网等先进信息技术手段,依托现有的基础设施,通过门户网站系统、综合办公平台、辅助决策系统、文档管理系统的建设,实现管理和服务业务的精细化和智慧化,为领导决策提供辅助支持,为建设“阳光发改”奠定基础。

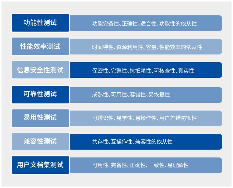
为确保项目各系统质量满足建设及使用需求,武汉市发展和改革委员会委托伟德bv1946官网对各系统的功能性、性能效率、可靠性、易用性、兼容性、信息安全性及文档进行全面的验收测试。
在项目测试过程中,伟德bv1946官网以GB/T25000.51-2016《系统与软件工程系统与软件质量要求和评价(SQuaRE)第51部分:就绪可用软件产品(RUSP)的质量要求和测试细则》标准、承建合同及行业标准为依据,对各子系统的用户文档集、功能性、性能效率、兼容性、易用性、可靠性、信息安全性等七个方面进行了全面的测试,根据各子系统的建设特点,制定针对性的测试用例,测试过程中,伟德bv1946官网及时准确的报告工作期间发现的问题,协助委托方及开发单位进行问题确认及修复验证,使整体各子系统在功能性、可靠性、易用性、性能效率等质量特性方面都得了显著提升,为系统的正常应用奠定了良好基础。